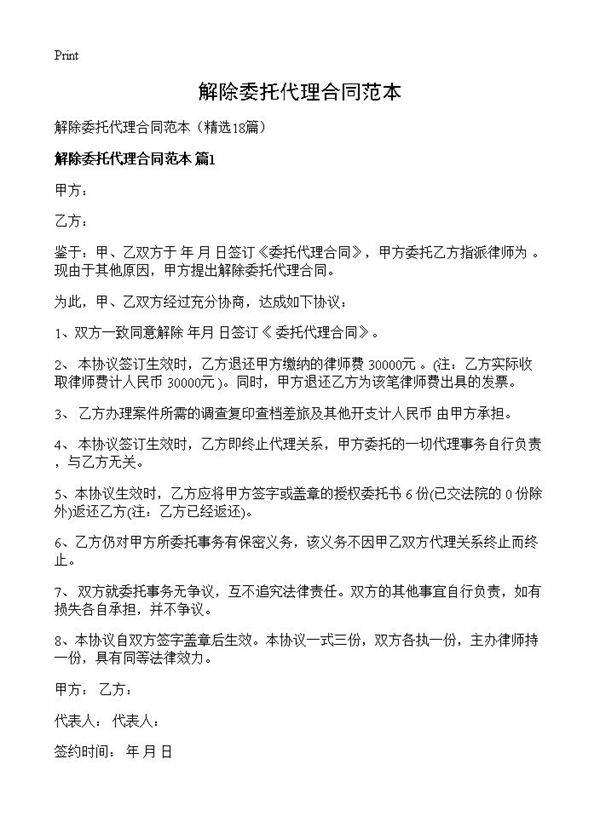
解除委托代理合同范本18篇 为此,甲、乙双方经过充分协商,达成如下协议:1、双方一致同意解除 年月 日签订《 委托代理合同》。2、 本协议签订生效时,乙方退还甲方缴纳的律师费 30000元 。(注:乙方实际收取律师费计人民币 30000元 )。同时,甲方退还乙方为该笔律师费出具的发票。3、 乙方办理案件所需的调查复印查档差旅及其他开支计人民币 由甲方承担。4、 本协议签订生效时,乙方即终止代理关系,甲方委托的一切代理事务自行负责,与乙方无关。5、本协议生效时,乙方应将甲方签字或盖章的授权委托书 6 份(
