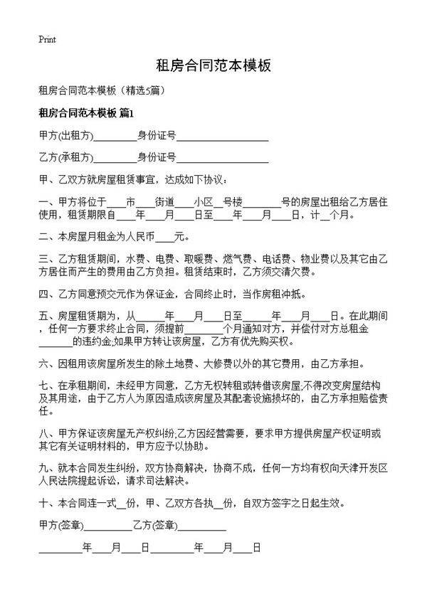
租房合同范本模板5篇 三、乙方租赁期间,水费、电费、取暖费、燃气费、电话费、物业费以及其它由乙方居住而产生的费用由乙方负担。租赁结束时,乙方须交清欠费。四、乙方同意预交元作为保证金,合同终止时,当作房租冲抵。五、房屋租赁期为,从______年____月____日至______年____月____日。在此期间,任何一方要求终止合同,须提前________个月通知对方,并偿付对方总租金_______的违约金;如果甲方转让该房屋,乙方有优先购买权。六、因租用该房屋所发生的除土地费、大修费以外的其它费用,
