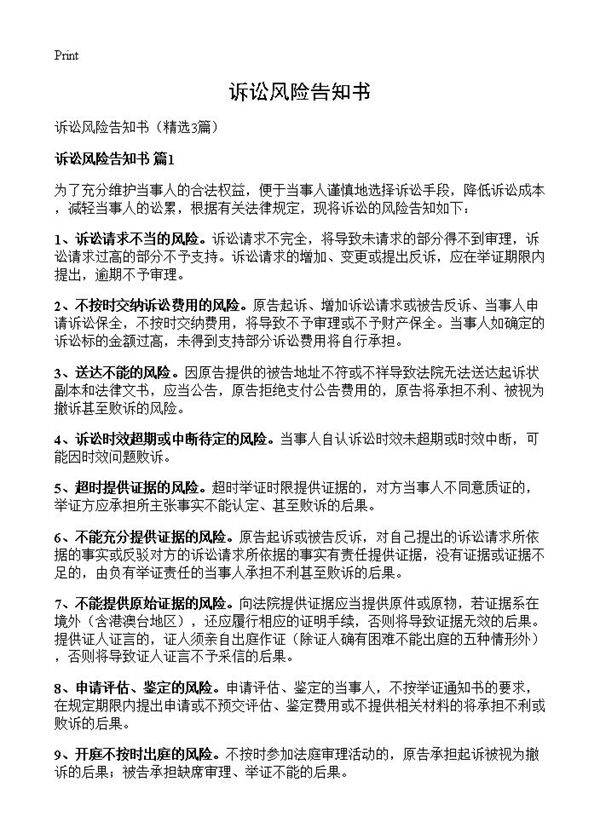
诉讼风险告知书3篇 三、甲方必须如实的向律师陈述案情,提供有关本案证据。乙方接受委托后,发现甲方捏造事实、弄虚作假,有权终止代理,依约所收费用不予退还。四、因乙方过错而提出终止履行合同,所收费用全部退还甲方;非因乙方过错而终止合同,所收费用不退还。五、甲方委托乙方代理的权限为:六、根据《河南省律师服务收费项目和标准》豫发改收费(20__)1363号文件规定,甲方应向乙方缴纳代理费人民币即收取律师服务费(大写):七、根据国家计委、司法部《律师服务收费管理暂行办法》第八条规定,律师因本案外出的伙食补
