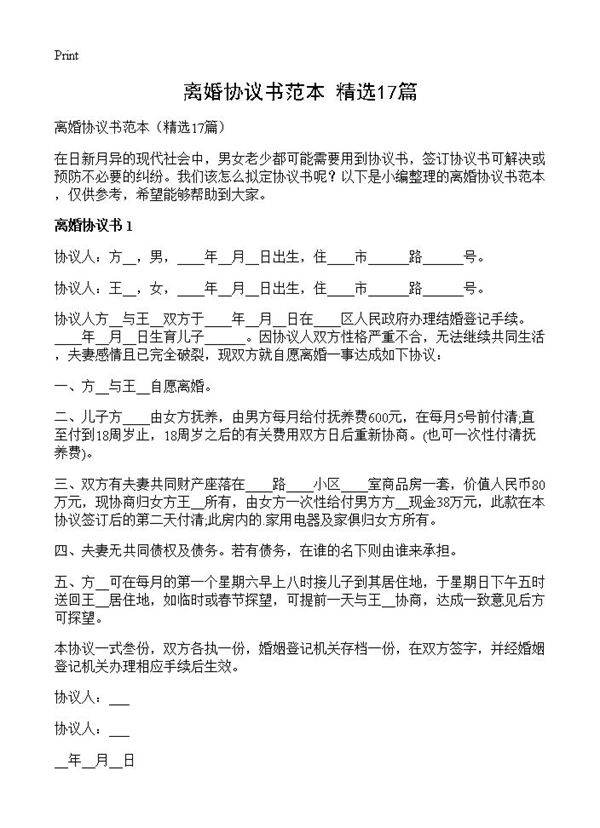
离婚协议书范本17篇 协议人:方__,男,____年__月__日出生,住____市______路______号。协议人:王__,女,____年__月__日出生,住____市______路______号。协议人方__与王__双方于____年__月__日在____区人民政府办理结婚登记手续。____年__月__日生育儿子______。因协议人双方性格严重不合,无法继续共同生活,夫妻感情且已完全破裂,现双方就自愿离婚一事达成如下协议:一、方__与王__自愿离婚。二、儿子方____由女方抚养,由男方每月给
