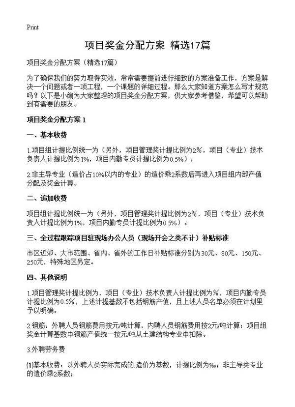
项目奖金分配方案17篇 1.项目组计提比例统一为(另外,项目管理奖计提比例为2%,项目(专业)技术负责人计提比例为1%,项目内勤专员计提比例为0.5%);2.非主导专业(造价占10%以内的专业)的造价乘2系数后再进入项目组内部产值分配及奖金计算。项目组计提比例统一为(另外,项目管理奖计提比例为2%,项目(专业)技术负责人计提比例为1%,项目内勤专员计提比例为0.5%)。市区近郊、大市范围、省内、省外的工作日补贴标准分别为30元、80元、150元、250元,特殊地区另定。1.项目管理奖计提比例为,项目
