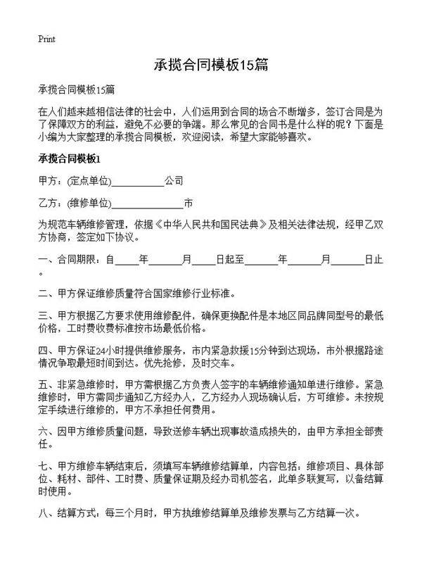
承揽合同模板15篇 定 作 方(下称“甲方”):承 揽 方(下称“乙方”):____________________________________根据《中华人民共和国合同法》及相关法律法规的规定,甲乙双方在自愿、平等、协商一致的基础上,就甲方委托乙方加工____________事宜达成如下协议,以资共同信守。第一条 定作物品名、规格型号、数量:第二条 加工成品质量要求: 。第三条 原材料的提供:原材料由 方提供。原材料品牌及质量要求:第四条 技术资料、设计方案及图纸提供办法:由乙方设计,经甲方
