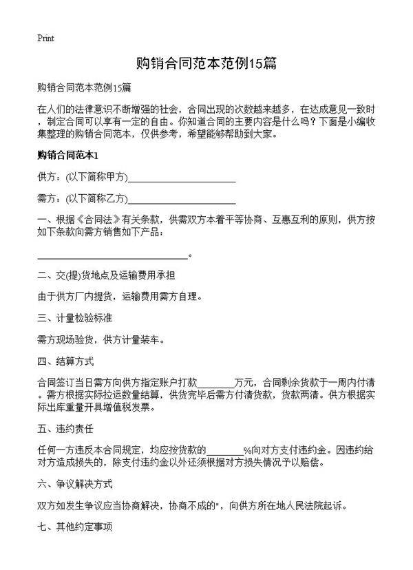
购销合同范本范例15篇 根据《中华人民共和国民法典》及其他有关法律,行政法规的规定,买卖双方在平等、自愿、公开、诚实信用的基础上就建材买卖事宜达成协议如下:第一条 所购建材基本情况单价:________元/建材名称,产地,品牌,规格型号,材质,批次,数量,价格,总价,备注合计人民币(大写)____万____仟____佰____拾____元____(小写):¥____________元第二条 质量标准:第三条 交货:交货方式为(卖方送货/买方取货)交货时间:________________交货地点:_
