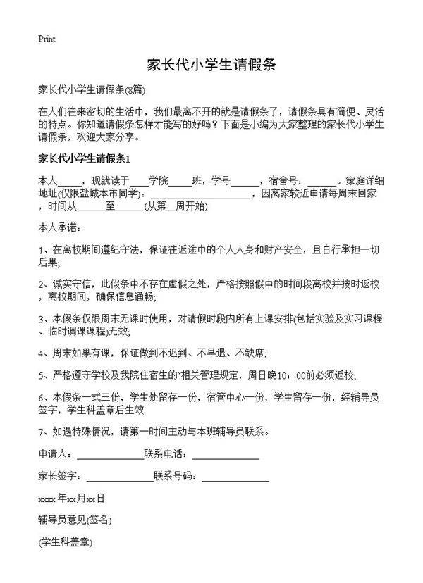
家长代小学生请假条8篇 本人_____,现就读于____学院_____班,学号______,宿舍号:______。家庭详细地址(仅限盐城本市同学):_____________________,因离家较近申请每周末回家,时间从______至______(从第__周开始)本人承诺:1、在离校期间遵纪守法,保证往返途中的个人人身和财产安全,且自行承担一切后果;2、诚实守信,此假条中不存在虚假之处,严格按照假中的时间段离校并按时返校,离校期间,确保信息通畅;3、本假条仅限周末无课时使用,对请假时段内所有上课
