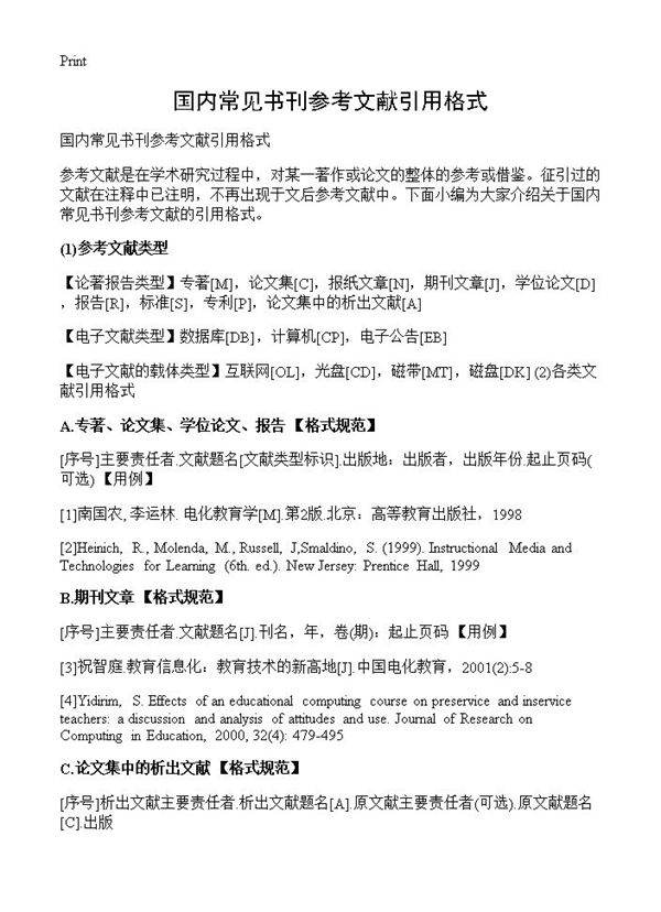
国内常见书刊参考文献引用格式 下面小编为大家介绍关于国内常见书刊参考文献的引用格式。【论著报告类型】专著[M],论文集[C],报纸文章[N],期刊文章[J],学位论文[D],报告[R],标准[S],专利[P],论文集中的析出文献[A]【电子文献类型】数据库[DB],计算机[CP],电子公告[EB]【电子文献的载体类型】互联网[OL],光盘[CD],磁带[MT],磁盘[DK] (2)各类文献引用格式[序号]主要责任者.文献题名[文献类型标识].出版地:出版者,出版年份.起止页码(可选) 【用例】[1]南国农
