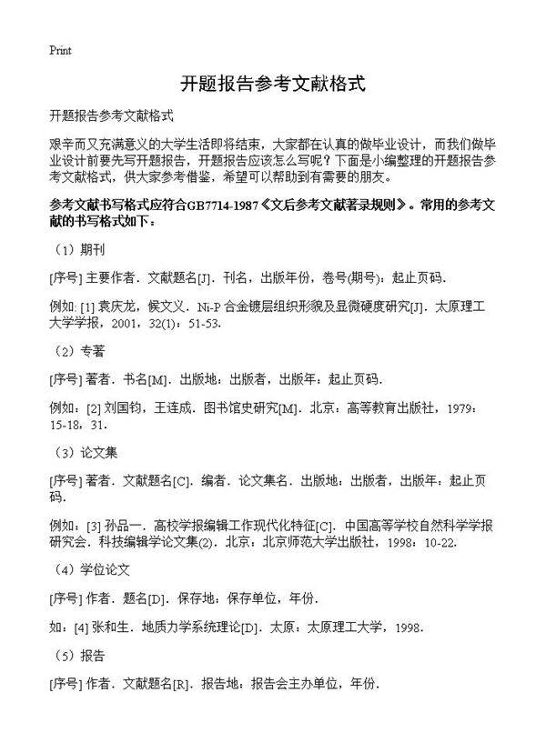
开题报告参考文献格式 例如:①联机网上数据库〔DB/OL〕②磁带数据库〔DB/MT〕③光盘图书〔M/CD〕④磁盘软件〔CP/DK〕⑤网上期刊〔J/OL〕⑥网上电子公告〔EB/OL〕1、期刊论文〔1〕周庆荣,张泽廷,朱美文,等.固体溶质在含夹带剂超临界流体中的溶解度〔J〕.化工学报,1995(3):317—323〔2〕Dobbs J M, Wong J M. Modification of supercritical fluid phasebehavior using polor coselvent
