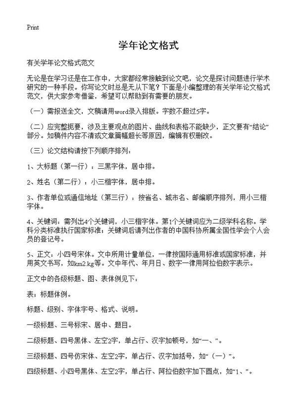
学年论文格式 (一)需报送全文,文稿请用word录入排版。字数不超过5字。(二)应完整扼要,涉及主要观点的图片、曲线和表格不能缺少,正文要有“结论”部分。如稿件内容不清或文章篇幅超长等原因,编辑有权删改。(三)论文结构请按下列顺序排列:1、大标题(第一行):三黑字体,居中排。2、姓名(第二行):小三楷字体,居中排。3、作者单位或通信地址(第三行):按省名、城市名、邮编顺序排列,用小三楷字体。4、关键词:需列出4个关键词,小三楷字体。第1个关键词应为二级学科名称。学科分类标准执行国家标准;关

学年论文格式 (一)需报送全文,文稿请用word录入排版。字数不超过5字。(二)应完整扼要,涉及主要观点的图片、曲线和表格不能缺少,正文要有“结论”部分。如稿件内容不清或文章篇幅超长等原因,编辑有权删改。(三)论文结构请按下列顺序排列:1、大标题(第一行):三黑字体,居中排。2、姓名(第二行):小三楷字体,居中排。3、作者单位或通信地址(第三行):按省名、城市名、邮编顺序排列,用小三楷字体。4、关键词:需列出4个关键词,小三楷字体。第1个关键词应为二级学科名称。学科分类标准执行国家标准;关
