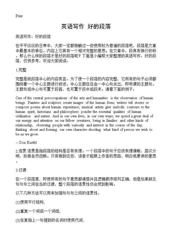
英语写作 好的段落 那么什么样的段落才是好的段落呢?下面是小编帮大家整理的英语写作:好的段落,仅供参考,欢迎大家阅读。1.完整完整是就段落中心的内容而言。为了使一个段落的内容完整,它所有的句子必须都围绕着一个中心主题进行叙述。中心主题往往由一中心句点出,即所谓的主题句。主题句或中心句可置于段首,也可置于段中或段末。请看下面的例子:One of the central preoccupations of the arts and humanities is the observation of h
