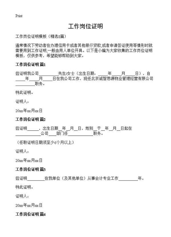
工作岗位证明是企业或机构为员工出具的一种正式文件,用于证明该员工在特定时间段内的工作经历、职位及相关信息。该证明通常包含员工姓名、身份证号、入职时间、离职时间(如适用)、担任职务、工作表现等内容,并加盖单位公章以确认其真实性。工作岗位证明常用于员工办理贷款、签证、社保转移、入职新公司等场景,作为个人职业背景的官方凭证。该文件需确保信息准确、表述清晰,并符合相关法律法规要求。

工作岗位证明是企业或机构为员工出具的一种正式文件,用于证明该员工在特定时间段内的工作经历、职位及相关信息。该证明通常包含员工姓名、身份证号、入职时间、离职时间(如适用)、担任职务、工作表现等内容,并加盖单位公章以确认其真实性。工作岗位证明常用于员工办理贷款、签证、社保转移、入职新公司等场景,作为个人职业背景的官方凭证。该文件需确保信息准确、表述清晰,并符合相关法律法规要求。
