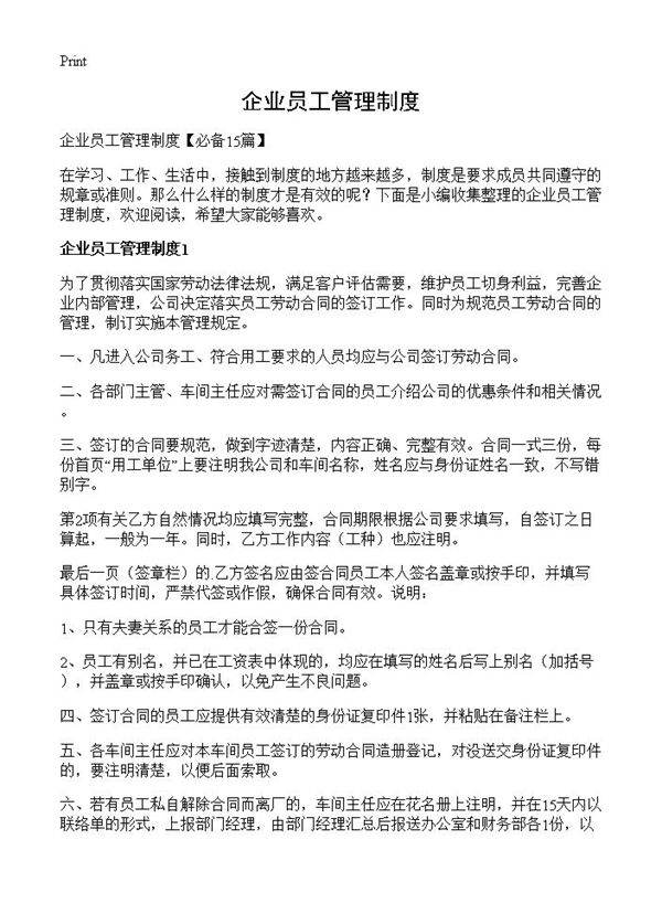
企业员工管理制度 1、协助综合办公室主任做好公司后勤事务,包括:文件处理、接听并记录电话、接待来访顾客或潜在顾客、维护保养电脑、打印、复印等办公设备;2、协助上级主管做好人力资源规划、需求预测,人事档案、文档管理;3、管理公司内部相关的文件;4、分析管理体系实际中存在的问题,并提出或改进原有的管理工作流程或管理制度及管理模式,使公司管理体系处于高效运行中;5、传达、贯彻、执行公司的.管理制度并进行监督;6、会务安排或做好会议纪录;7、改进管理手段、优化工作流程、简化汇报程序、提高工作效率;8、

企业员工管理制度 1、协助综合办公室主任做好公司后勤事务,包括:文件处理、接听并记录电话、接待来访顾客或潜在顾客、维护保养电脑、打印、复印等办公设备;2、协助上级主管做好人力资源规划、需求预测,人事档案、文档管理;3、管理公司内部相关的文件;4、分析管理体系实际中存在的问题,并提出或改进原有的管理工作流程或管理制度及管理模式,使公司管理体系处于高效运行中;5、传达、贯彻、执行公司的.管理制度并进行监督;6、会务安排或做好会议纪录;7、改进管理手段、优化工作流程、简化汇报程序、提高工作效率;8、

声明:资源收集自网络无法详细核验或存在错误,仅为个人学习参考使用,如侵犯您的权益,请联系我们处理。
不能下载?报告错误