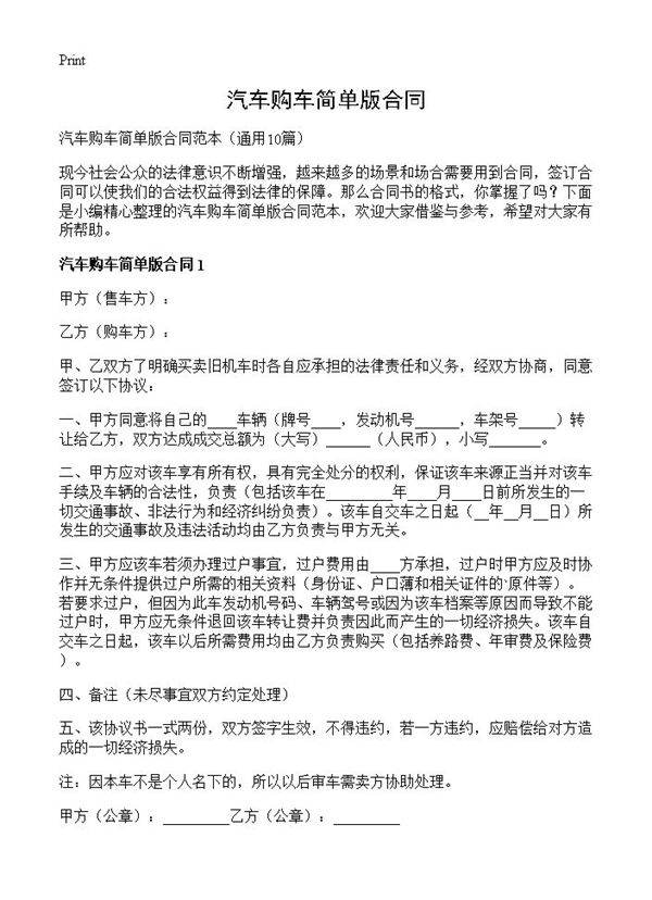
本合同为汽车购车简单版合同,旨在明确买卖双方的权利和义务,确保交易过程透明、合法。合同内容包括车辆信息、价格、付款方式、交付时间、质量保证及违约责任等基本条款,适用于个人或企业之间的普通汽车交易。双方签署后即具有法律效力,建议在签署前仔细阅读并确认所有条款,必要时可咨询法律专业人士。

本合同为汽车购车简单版合同,旨在明确买卖双方的权利和义务,确保交易过程透明、合法。合同内容包括车辆信息、价格、付款方式、交付时间、质量保证及违约责任等基本条款,适用于个人或企业之间的普通汽车交易。双方签署后即具有法律效力,建议在签署前仔细阅读并确认所有条款,必要时可咨询法律专业人士。
