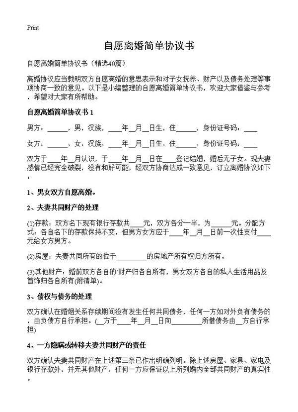
自愿离婚简单协议书40篇 男方:______,男,汉族,____年__月__日生,住______,身份证号码:____女方:______,女,汉族,____年__月__日生,住______,身份证号码:____双方于____年__月认识,于____年__月__日在____登记结婚,婚后无子女。现夫妻感情已经完全破裂,没有和好可能,经双方协商达成一致意见,订立离婚协议如下:(1)存款:双方名下现有银行存款共____元,双方各分一半,为______元。分配方式:各自名下的存款保持不变,但男方女方应于___
