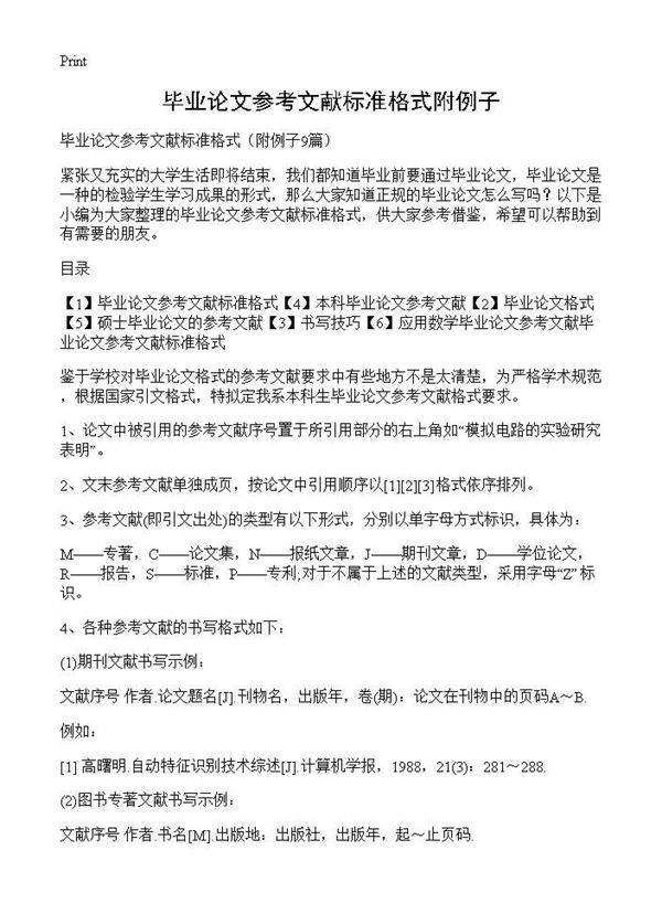
毕业论文参考文献标准格式附例子9篇 1、论文中被引用的参考文献序号置于所引用部分的右上角如“模拟电路的实验研究表明”。2、文末参考文献单独成页,按论文中引用顺序以[1][2][3]格式依序排列。3、参考文献(即引文出处)的类型有以下形式,分别以单字母方式标识,具体为:M——专著,C——论文集,N——报纸文章,J——期刊文章,D——学位论文,R——报告,S——标准,P——专利;对于不属于上述的文献类型,采用字母“Z”标识。4、各种参考文献的书写格式如下:(1)期刊文献书写示例:文献序号 作者.论文题名[J].刊物
