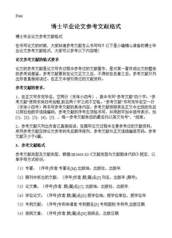
博士毕业论文参考文献格式 参考文献只列出作者直接阅读过、在正文中被引用过的文献资料。1.在正文写作完毕后,空两行(宋体小四号),居中书写“参考文献”四个字;“参考文献”使用宋体四号加粗,前后两个字之间不空格。“参考文献”书写完毕后空一行(宋体小四号)再书写参考文献的具体内容。参考文献按照其在正文中出现的先后以阿拉伯数字连续编码,参考文献的序号左顶格书写,并用数字加中括号表示,如[1],[2],[3],[4],[5]…,每一参考文献条目的最后均以英文句号“.”结束。2.参考文献只列出作者已直接阅读、在撰
