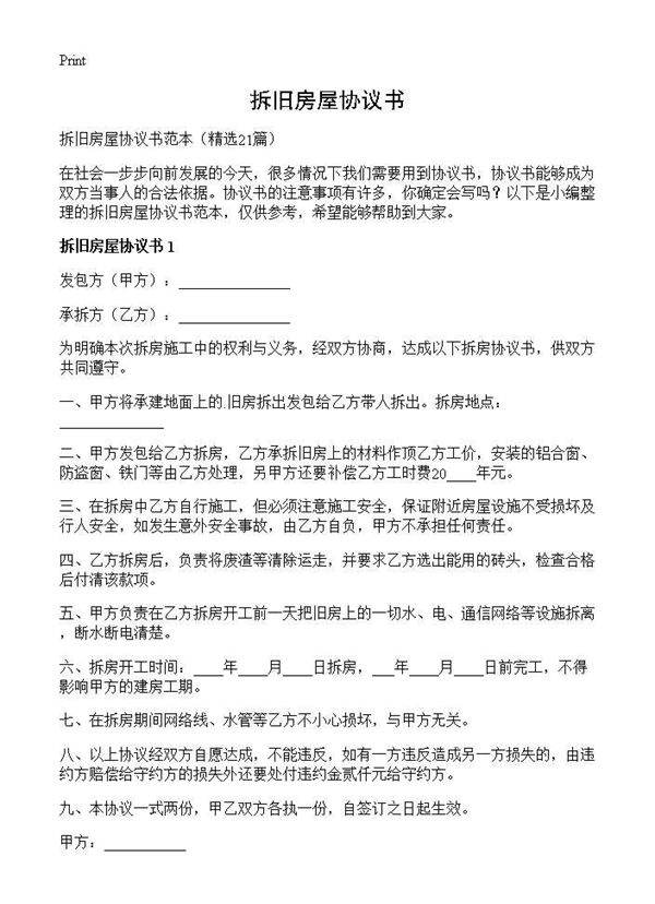
拆旧房屋协议书是双方在拆除旧房屋过程中达成一致意见的书面文件。该协议书主要明确拆除房屋的范围、时间、费用、责任划分以及相关权利义务等内容,确保拆除工作合法有序进行。协议通常由房屋所有权人与施工方共同签订,作为双方履行义务和解决争议的依据。在签订前应仔细核对条款,必要时可咨询法律专业人士,以保障自身权益。

拆旧房屋协议书是双方在拆除旧房屋过程中达成一致意见的书面文件。该协议书主要明确拆除房屋的范围、时间、费用、责任划分以及相关权利义务等内容,确保拆除工作合法有序进行。协议通常由房屋所有权人与施工方共同签订,作为双方履行义务和解决争议的依据。在签订前应仔细核对条款,必要时可咨询法律专业人士,以保障自身权益。
