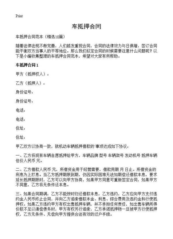
车抵押合同是指借款人(抵押人)将其名下的车辆作为抵押物,向贷款人(抵押权人)提供担保的一种法律文件。该合同明确了双方的权利和义务,包括借款金额、利率、还款期限、抵押车辆的具体信息(如车牌号、车型、发动机号等)以及违约责任等内容。通过签订车抵押合同,贷款人可以在借款人未能按时还款时,依法对抵押车辆进行处置以收回贷款本息。此类合同通常需要到车辆管理部门办理抵押登记手续,以确保其法律效力。签订前双方应仔细阅读条款,必要时可咨询法律专业人士。

车抵押合同是指借款人(抵押人)将其名下的车辆作为抵押物,向贷款人(抵押权人)提供担保的一种法律文件。该合同明确了双方的权利和义务,包括借款金额、利率、还款期限、抵押车辆的具体信息(如车牌号、车型、发动机号等)以及违约责任等内容。通过签订车抵押合同,贷款人可以在借款人未能按时还款时,依法对抵押车辆进行处置以收回贷款本息。此类合同通常需要到车辆管理部门办理抵押登记手续,以确保其法律效力。签订前双方应仔细阅读条款,必要时可咨询法律专业人士。
