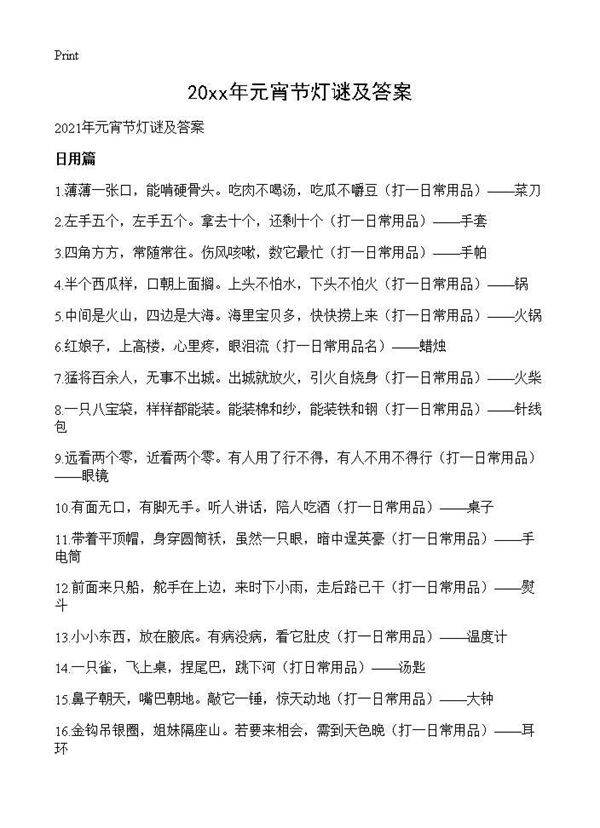
2021年元宵节灯谜及答案 拿去十个,还剩十个(打一日常用品)——手套3.四角方方,常随常往。伤风咳嗽,数它最忙(打一日常用品)——手帕4.半个西瓜样,口朝上面搁。上头不怕水,下头不怕火(打一日常用品)——锅5.中间是火山,四边是大海。海里宝贝多,快快捞上来(打一日常用品)——火锅6.红娘子,上高楼,心里疼,眼泪流(打一日常用品名)——蜡烛7.猛将百余人,无事不出城。出城就放火,引火自烧身(打一日常用品)——火柴8.一只八宝袋,样样都能装。能装棉和纱,能装铁和钢(打一日常用品)——针线包9.远看两个零,
