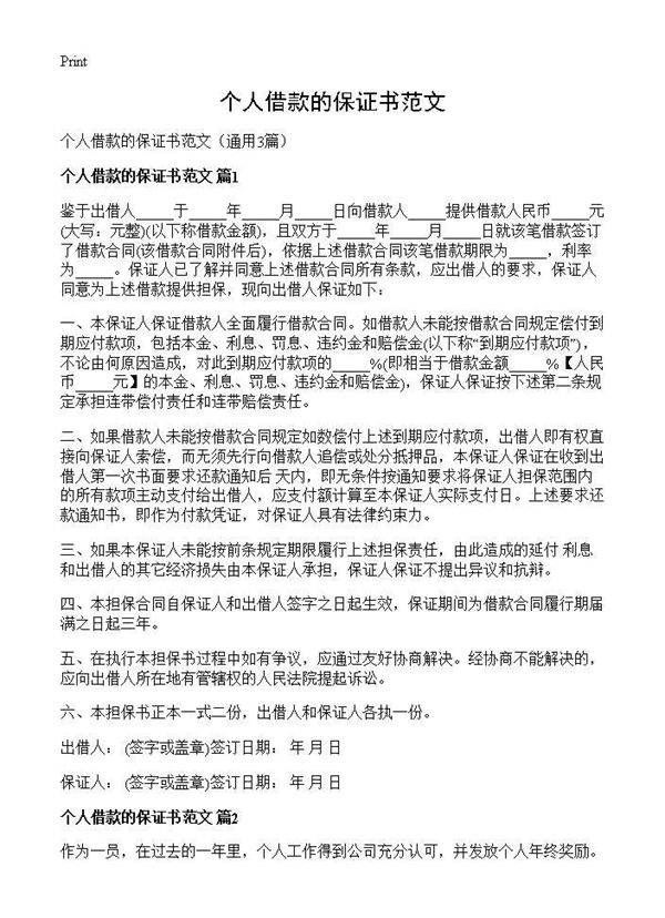
个人借款的保证书范文3篇 如借款人未能按借款合同规定偿付到期应付款项,包括本金、利息、罚息、违约金和赔偿金(以下称“到期应付款项”),不论由何原因造成,对此到期应付款项的_____%(即相当于借款金额_____%【人民币_____元】的本金、利息、罚息、违约金和赔偿金),保证人保证按下述第二条规定承担连带偿付责任和连带赔偿责任。二、如果借款人未能按借款合同规定如数偿付上述到期应付款项,出借人即有权直接向保证人索偿,而无须先行向借款人追偿或处分抵押品,本保证人保证在收到出借人第一次书面要求还款通知后 天
