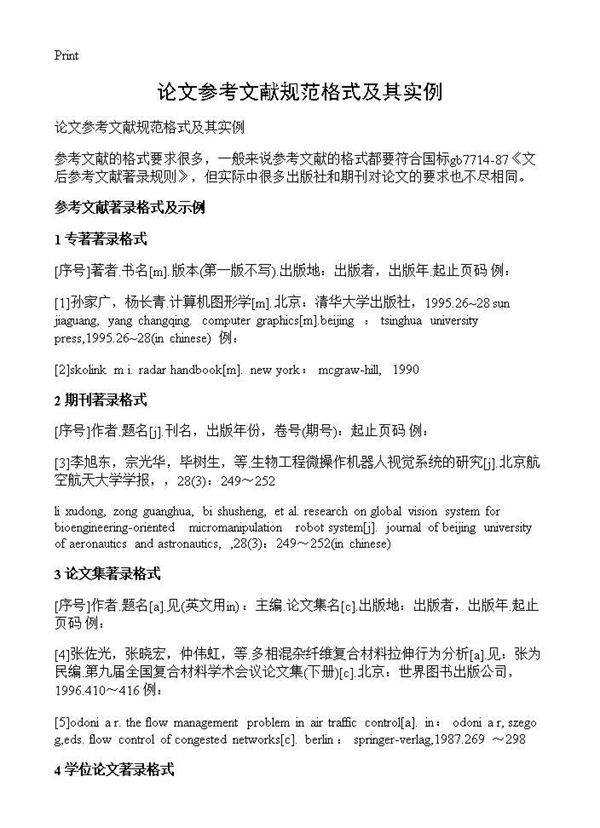
论文参考文献规范格式及其实例 [序号]著者.书名[m].版本(第一版不写).出版地:出版者,出版年.起止页码 例:[1]孙家广,杨长青.计算机图形学[m].北京:清华大学出版社,1995.26~28 sun jiaguang, yang changqing. computer graphics[m].beijing: tsinghua university press,1995.26~28(in chinese) 例:[2]skolink m i. radar handbook[m]. new york:
