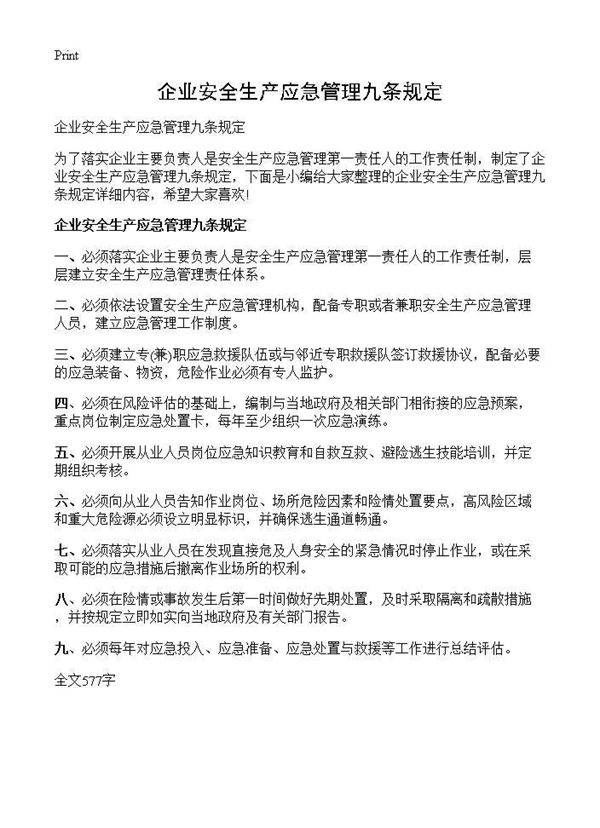
企业安全生产应急管理九条规定 三、必须建立专(兼)职应急救援队伍或与邻近专职救援队签订救援协议,配备必要的应急装备、物资,危险作业必须有专人监护。四、必须在风险评估的基础上,编制与当地政府及相关部门相衔接的应急预案,重点岗位制定应急处置卡,每年至少组织一次应急演练。五、必须开展从业人员岗位应急知识教育和自救互救、避险逃生技能培训,并定期组织考核。六、必须向从业人员告知作业岗位、场所危险因素和险情处置要点,高风险区域和重大危险源必须设立明显标识,并确保逃生通道畅通。七、必须落实从业人员在发现直接危及人身安全
