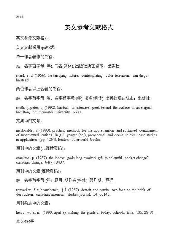
英文参考文献格式 ”下面是小编为大家整理的英文参考文献格式,欢迎大家分享。按照现行规定,学术期刊中论文参考文献的标注采用顺序编码制,即在文内的引文处按引用文献在论文中出现的先后顺序以阿拉伯数字连续编码,序号置于方括号内。同一文献在一文中被反复引用者,用同一序号标示。这一规定使得所列文献简洁明了,应该引起论文作者注意。英文参考文献和中文参考文献一样,按在文中出现的先后顺序与中文文献混合连续编码着录;英文文献用印刷体;英文书名、期刊名和报纸名等用斜体;所列项目及次序与中文文献相同,但文献类型可不标

英文参考文献格式 ”下面是小编为大家整理的英文参考文献格式,欢迎大家分享。按照现行规定,学术期刊中论文参考文献的标注采用顺序编码制,即在文内的引文处按引用文献在论文中出现的先后顺序以阿拉伯数字连续编码,序号置于方括号内。同一文献在一文中被反复引用者,用同一序号标示。这一规定使得所列文献简洁明了,应该引起论文作者注意。英文参考文献和中文参考文献一样,按在文中出现的先后顺序与中文文献混合连续编码着录;英文文献用印刷体;英文书名、期刊名和报纸名等用斜体;所列项目及次序与中文文献相同,但文献类型可不标

声明:资源收集自网络无法详细核验或存在错误,仅为个人学习参考使用,如侵犯您的权益,请联系我们处理。
不能下载?报告错误