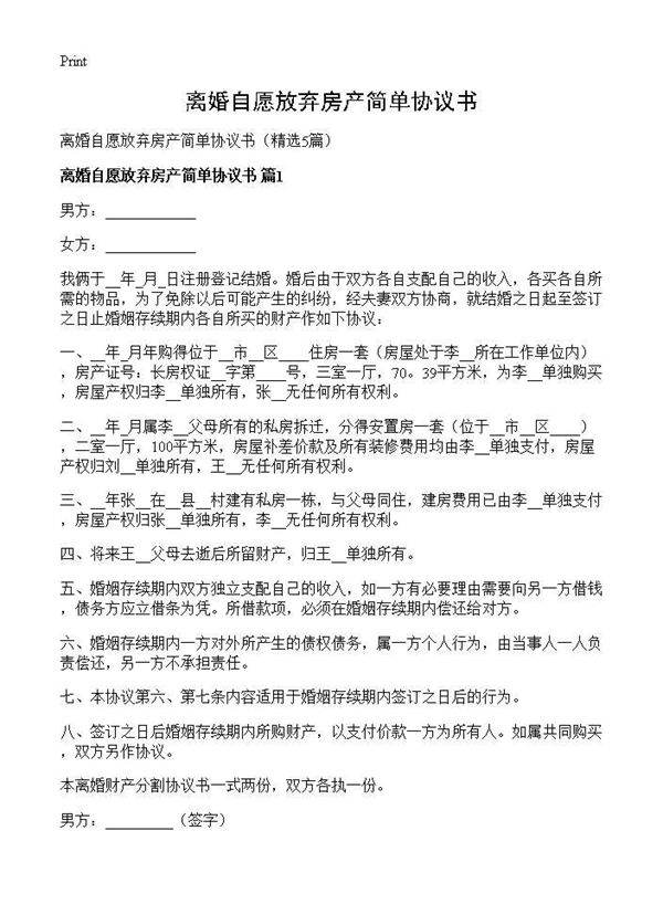
离婚自愿放弃房产简单协议书5篇 39平方米,为李__单独购买,房屋产权归李__单独所有,张__无任何所有权利。二、__年_月属李__父母所有的私房拆迁,分得安置房一套(位于__市__区____),二室一厅,100平方米,房屋补差价款及所有装修费用均由李__单独支付,房屋产权归刘__单独所有,王__无任何所有权利。三、__年张__在__县__村建有私房一栋,与父母同住,建房费用已由李__单独支付,房屋产权归张__单独所有,李__无任何所有权利。四、将来王__父母去逝后所留财产,归王__单独所有。五、婚姻存续期
