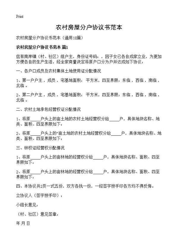
农村房屋分户协议书范本(新增部分)经双方协商一致,本次分户涉及的房屋及宅基地使用权分割如下:1.原房屋产权证编号为______,现根据家庭成员协商,将该房屋划分为______部分,分别由______和______独立使用。2.分户后的宅基地使用权范围以实际测量为准,双方不得擅自占用对方所属部分。3.分户后,各方对各自分得的房屋及宅基地享有独立的使用权、收益权和处分权,相关权利义务由各自承担。4.本协议签订后,双方应共同配合办理相关产权变更及分户登记手续,所需费用由各方自行承担。(以下为原协议内容)......
