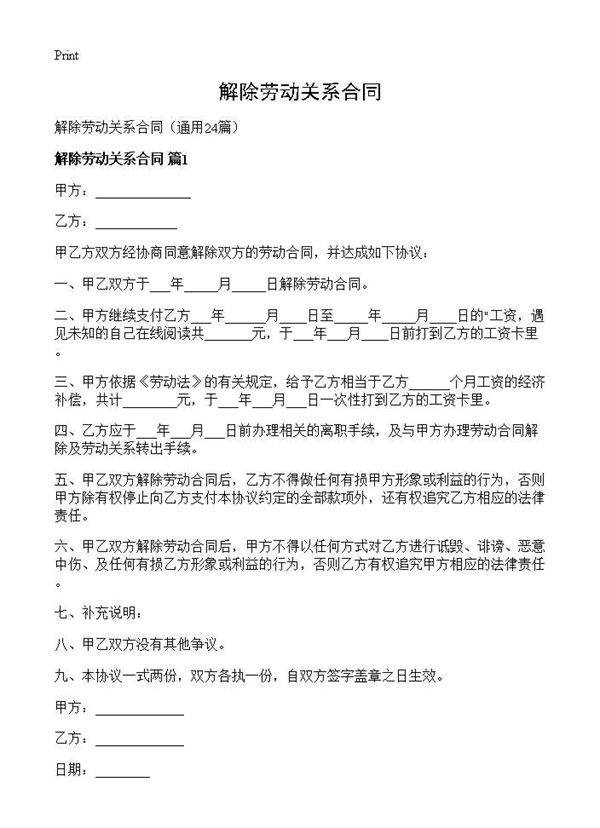
解除劳动关系合同是指用人单位与劳动者在劳动关系存续期间,因法定或约定事由,经双方协商一致或依法单方解除劳动合同,终止双方劳动权利义务关系的法律行为。解除劳动关系合同应当遵循平等自愿、协商一致的原则,并符合《中华人民共和国劳动合同法》及相关法律法规的规定。在解除劳动关系时,用人单位应依法支付劳动者经济补偿金、结清工资及其他应得权益,办理社会保险和档案转移手续,出具解除劳动合同证明。劳动者则应按照约定办理工作交接,保守商业秘密,并配合完成离职相关手续。双方应确保解除程序的合法性与合规性,避免产生劳动争议。
