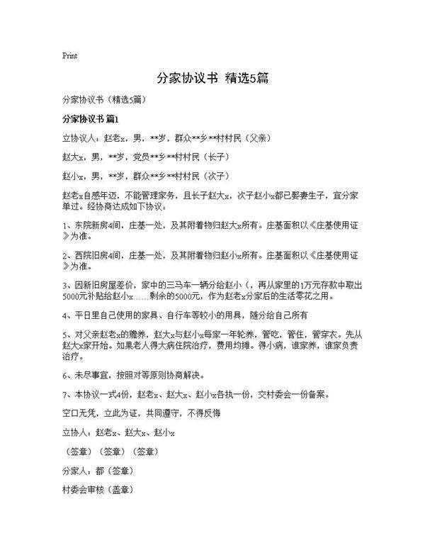
分家协议书是家庭成员在分家时达成一致意见后签署的法律文件,主要用于明确财产分割、债务承担、赡养义务等事项。该协议书具有法律效力,能够避免日后因财产或责任分配问题产生纠纷。在起草分家协议书时,需确保内容清晰、条款完整,并由所有相关家庭成员签字确认,必要时可进行公证以增强法律效力。

分家协议书是家庭成员在分家时达成一致意见后签署的法律文件,主要用于明确财产分割、债务承担、赡养义务等事项。该协议书具有法律效力,能够避免日后因财产或责任分配问题产生纠纷。在起草分家协议书时,需确保内容清晰、条款完整,并由所有相关家庭成员签字确认,必要时可进行公证以增强法律效力。

声明:资源收集自网络无法详细核验或存在错误,仅为个人学习参考使用,如侵犯您的权益,请联系我们处理。
不能下载?报告错误