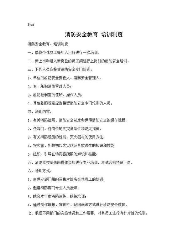
消防安全教育培训制度是企业或组织为确保员工掌握基本消防安全知识和技能而制定的一套系统性培训规范。该制度旨在通过定期开展消防安全培训,提高全体人员的消防安全意识,增强火灾预防和应急处置能力。培训内容包括消防法律法规、火灾危险性分析、消防器材使用方法、疏散逃生技巧以及初期火灾扑救等。制度明确规定了培训对象、频次、考核方式及责任部门,确保全员参与并达到预期效果,从而有效预防火灾事故,保障人员生命和财产安全。

消防安全教育培训制度是企业或组织为确保员工掌握基本消防安全知识和技能而制定的一套系统性培训规范。该制度旨在通过定期开展消防安全培训,提高全体人员的消防安全意识,增强火灾预防和应急处置能力。培训内容包括消防法律法规、火灾危险性分析、消防器材使用方法、疏散逃生技巧以及初期火灾扑救等。制度明确规定了培训对象、频次、考核方式及责任部门,确保全员参与并达到预期效果,从而有效预防火灾事故,保障人员生命和财产安全。
