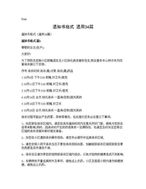
通知书是一种正式的文件,用于向特定对象传达重要信息、决定或安排。它广泛应用于学校、企业、政府机构等各类组织,内容涵盖录取、入职、会议、活动、处罚等多种场景。通用通知书格式通常包含以下要素:1.**标题**:明确标注“通知书”字样,可加上具体类型(如“录取通知书”“会议通知”等)。2.**称谓**:写明接收方的姓名或单位名称。3.**正文**:简洁清晰地说明通知事项,包括时间、地点、要求等关键信息。4.**落款**:注明发出通知的单位或负责人,并加盖公章(如需)。5.**日期**:写明通知发出的具体时间。通知书应语言规范、条理清晰,确保信息准确无误,以便接收方及时理解并采取相应行动。
