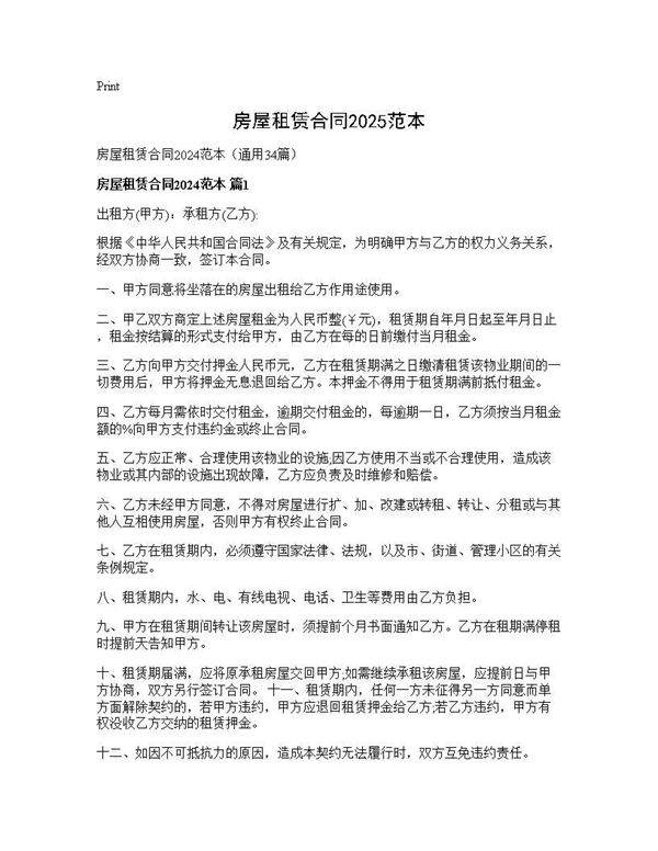
房屋租赁合同2024范本是房东与租客之间签订的法律协议文件,用于明确双方在房屋租赁过程中的权利和义务。该合同范本根据最新法律法规和市场惯例制定,适用于2024年的房屋租赁场景。合同内容通常包括:房屋基本信息(地址、面积、设施等)、租赁期限、租金金额及支付方式、押金条款、房屋使用要求、维修责任、违约责任、合同解除条件等关键条款。使用规范的合同范本有助于减少租赁纠纷,保障双方合法权益。建议在签署前仔细阅读所有条款,必要时可咨询专业法律人士,确保合同内容符合当地法律法规和双方实际需求。

房屋租赁合同2024范本是房东与租客之间签订的法律协议文件,用于明确双方在房屋租赁过程中的权利和义务。该合同范本根据最新法律法规和市场惯例制定,适用于2024年的房屋租赁场景。合同内容通常包括:房屋基本信息(地址、面积、设施等)、租赁期限、租金金额及支付方式、押金条款、房屋使用要求、维修责任、违约责任、合同解除条件等关键条款。使用规范的合同范本有助于减少租赁纠纷,保障双方合法权益。建议在签署前仔细阅读所有条款,必要时可咨询专业法律人士,确保合同内容符合当地法律法规和双方实际需求。
