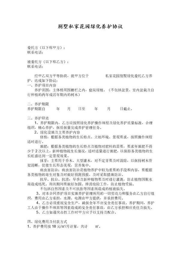
别墅绿化养护合同是业主与绿化养护服务提供商之间签订的正式协议,旨在确保别墅周边绿化环境的长期美观与健康。该合同详细规定了服务范围、养护标准、工作频率、费用结算方式以及双方的权利与义务,确保绿化植物得到专业维护,包括修剪、施肥、病虫害防治、草坪养护等日常管理。通过签订此合同,业主可以享受高质量的绿化养护服务,而服务商则明确责任与报酬,保障双方权益,共同维护别墅区的优雅环境。

别墅绿化养护合同是业主与绿化养护服务提供商之间签订的正式协议,旨在确保别墅周边绿化环境的长期美观与健康。该合同详细规定了服务范围、养护标准、工作频率、费用结算方式以及双方的权利与义务,确保绿化植物得到专业维护,包括修剪、施肥、病虫害防治、草坪养护等日常管理。通过签订此合同,业主可以享受高质量的绿化养护服务,而服务商则明确责任与报酬,保障双方权益,共同维护别墅区的优雅环境。
