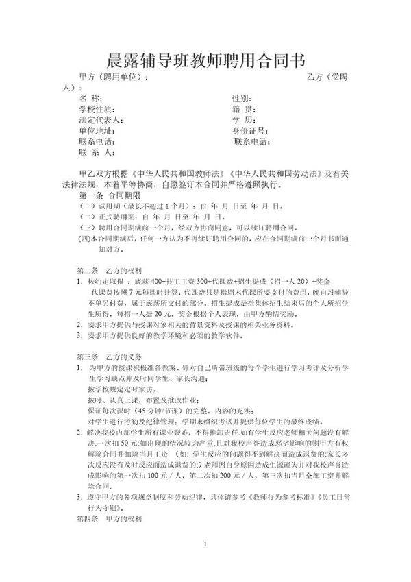
晨露辅导班教师聘用合同免费下载简介:本页面提供晨露辅导班教师聘用合同的免费下载服务。该合同模板适用于辅导班与教师之间的正式聘用关系,明确双方的权利与义务,包括工作内容、薪资待遇、工作时间、合同期限、保密条款及解约条件等核心内容。使用本模板可帮助双方规范劳动关系,避免潜在纠纷,保障合法权益。下载后可根据实际情况修改条款,确保符合法律法规及双方需求。点击下方链接即可免费获取合同模板,适用于各类辅导机构或私人教育工作者。建议在使用前咨询法律专业人士以确保合规性。

晨露辅导班教师聘用合同免费下载简介:本页面提供晨露辅导班教师聘用合同的免费下载服务。该合同模板适用于辅导班与教师之间的正式聘用关系,明确双方的权利与义务,包括工作内容、薪资待遇、工作时间、合同期限、保密条款及解约条件等核心内容。使用本模板可帮助双方规范劳动关系,避免潜在纠纷,保障合法权益。下载后可根据实际情况修改条款,确保符合法律法规及双方需求。点击下方链接即可免费获取合同模板,适用于各类辅导机构或私人教育工作者。建议在使用前咨询法律专业人士以确保合规性。

声明:资源收集自网络无法详细核验或存在错误,仅为个人学习参考使用,如侵犯您的权益,请联系我们处理。
不能下载?报告错误