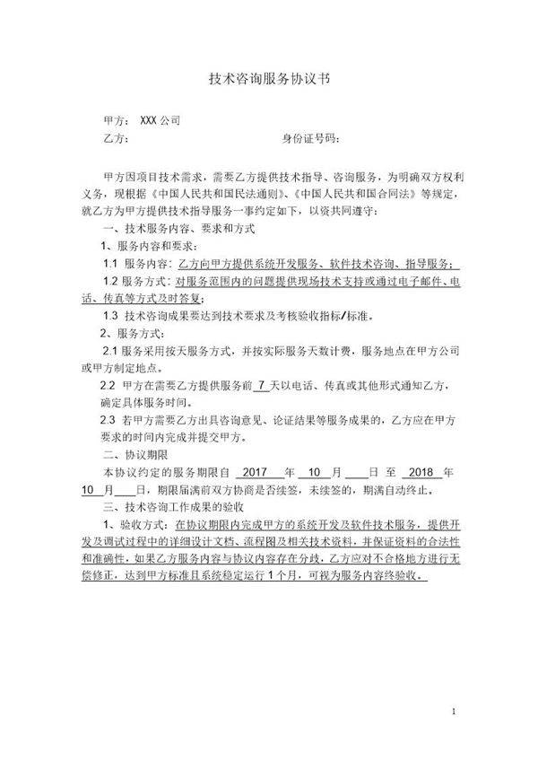
技术咨询服务协议书是一份正式的法律文件,用于明确技术服务提供方与委托方之间的权利、义务和责任。该协议详细规定了咨询服务的范围、内容、方式、期限、费用及支付方式、保密条款、知识产权归属、违约责任等核心条款,确保双方在合作过程中有章可循,减少潜在纠纷。通过签署此协议,双方建立起合法、规范的咨询服务关系,保障技术咨询服务的专业性和可靠性,同时维护双方的合法权益。

技术咨询服务协议书是一份正式的法律文件,用于明确技术服务提供方与委托方之间的权利、义务和责任。该协议详细规定了咨询服务的范围、内容、方式、期限、费用及支付方式、保密条款、知识产权归属、违约责任等核心条款,确保双方在合作过程中有章可循,减少潜在纠纷。通过签署此协议,双方建立起合法、规范的咨询服务关系,保障技术咨询服务的专业性和可靠性,同时维护双方的合法权益。

声明:资源收集自网络无法详细核验或存在错误,仅为个人学习参考使用,如侵犯您的权益,请联系我们处理。
不能下载?报告错误