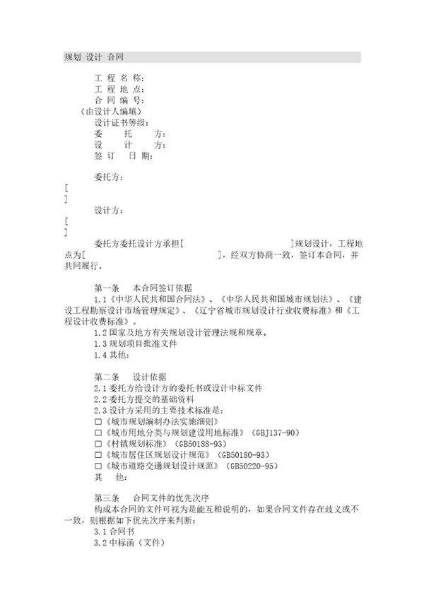
规划设计合同范本是用于规范委托方与规划设计机构之间权利义务关系的标准合同文本。该范本明确了双方在项目规划设计过程中的合作内容、工作范围、成果要求、费用支付、时间节点、知识产权归属、保密条款、违约责任等核心条款,为规划设计项目的顺利实施提供法律保障。合同范本通常包含项目概况、服务内容、设计阶段划分、成果交付、合同价款及支付方式、双方权利义务、变更与解除、争议解决等基本条款,既保护委托方的项目权益,又维护规划设计机构的合法利益。使用标准范本有助于减少合同纠纷,提高项目执行效率。

规划设计合同范本是用于规范委托方与规划设计机构之间权利义务关系的标准合同文本。该范本明确了双方在项目规划设计过程中的合作内容、工作范围、成果要求、费用支付、时间节点、知识产权归属、保密条款、违约责任等核心条款,为规划设计项目的顺利实施提供法律保障。合同范本通常包含项目概况、服务内容、设计阶段划分、成果交付、合同价款及支付方式、双方权利义务、变更与解除、争议解决等基本条款,既保护委托方的项目权益,又维护规划设计机构的合法利益。使用标准范本有助于减少合同纠纷,提高项目执行效率。

声明:资源收集自网络无法详细核验或存在错误,仅为个人学习参考使用,如侵犯您的权益,请联系我们处理。
不能下载?报告错误