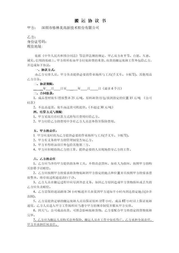
搬运装卸协议书简介本协议书是明确搬运装卸服务过程中双方(委托方与承接方)权利与义务的法律文件。协议内容涵盖服务范围、费用结算、责任划分、保险条款、违约处理等核心事项,旨在保障双方合法权益,避免纠纷。适用于货物运输、仓储装卸、设备搬迁等场景,建议签约前仔细核对条款细节,必要时咨询法律专业人士。

搬运装卸协议书简介本协议书是明确搬运装卸服务过程中双方(委托方与承接方)权利与义务的法律文件。协议内容涵盖服务范围、费用结算、责任划分、保险条款、违约处理等核心事项,旨在保障双方合法权益,避免纠纷。适用于货物运输、仓储装卸、设备搬迁等场景,建议签约前仔细核对条款细节,必要时咨询法律专业人士。
