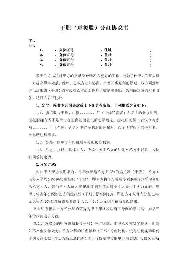
干股虚拟股分红协议是一种常见的股权激励方式,主要用于企业向核心员工、管理层或合作伙伴授予虚拟股权,使其享有公司利润分红的权利,但不涉及实际股权转让或所有权变更。该协议明确了虚拟股的授予条件、分红比例、行权规则、退出机制等内容,确保双方权益清晰,避免纠纷。通过虚拟股分红协议,企业可以在不稀释实际股权的情况下激励员工,增强团队凝聚力和积极性;而受益人则能分享公司发展红利,实现利益共享。协议通常需结合公司实际情况定制,并符合相关法律法规要求。

干股虚拟股分红协议是一种常见的股权激励方式,主要用于企业向核心员工、管理层或合作伙伴授予虚拟股权,使其享有公司利润分红的权利,但不涉及实际股权转让或所有权变更。该协议明确了虚拟股的授予条件、分红比例、行权规则、退出机制等内容,确保双方权益清晰,避免纠纷。通过虚拟股分红协议,企业可以在不稀释实际股权的情况下激励员工,增强团队凝聚力和积极性;而受益人则能分享公司发展红利,实现利益共享。协议通常需结合公司实际情况定制,并符合相关法律法规要求。
