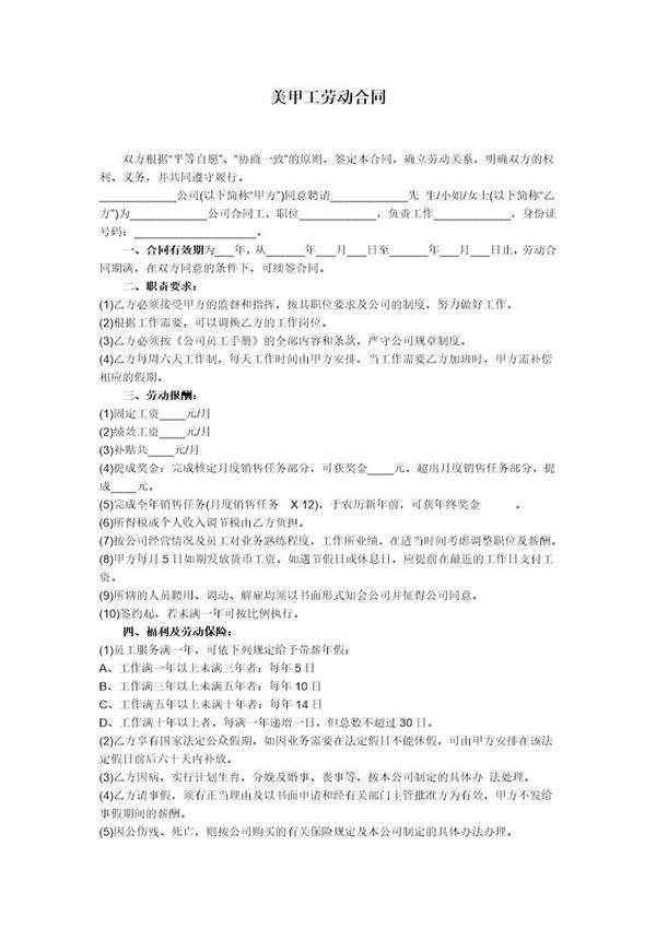
美甲工合同是美甲师与雇主之间签订的法律文件,用于明确双方的权利和义务。合同内容通常包括工作职责、工作时间、薪资待遇、福利保障、保密条款、违约责任等关键条款。通过签订合同,可以保障美甲师的合法权益,同时规范工作行为,避免纠纷。合同需符合当地劳动法规,双方应仔细阅读并确认条款后再签字生效。
声明:本站为网络服务提供者及网络索引服务平台资源索引自网络/用户分享,如有版权问题,请联系我们删除。