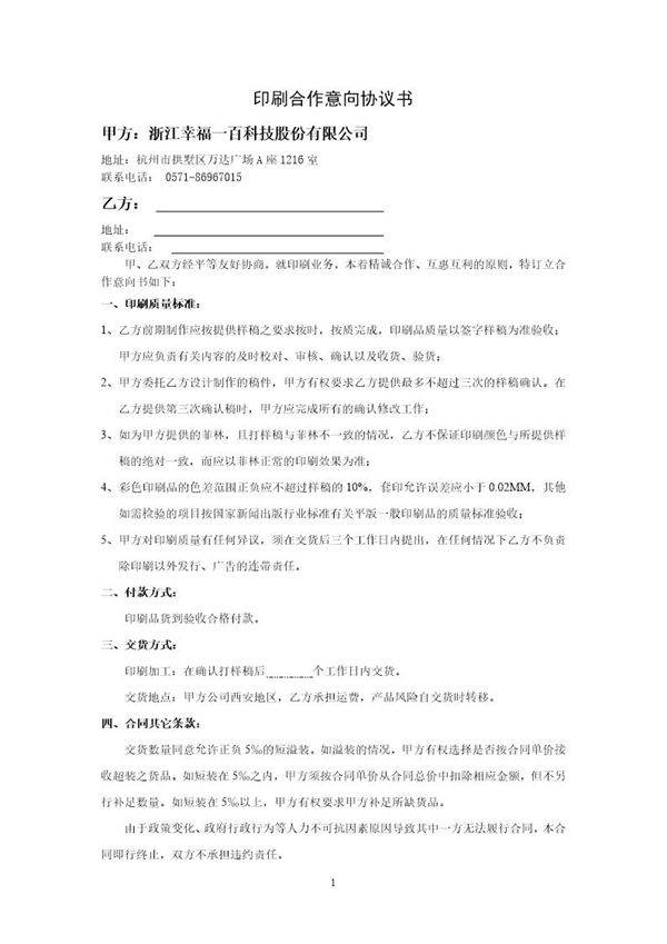
印刷合作意向协议书是一份用于明确双方在印刷项目合作中的初步意向和基本条款的文件。该协议书通常由印刷服务提供商与客户共同签署,旨在为后续正式合同的签订奠定基础。协议内容一般包括合作范围、印刷要求、预估价格、交货时间、付款方式等关键条款,同时可能涉及保密义务和知识产权保护等内容。签署此协议书表明双方有意向开展合作,但通常不具备正式合同的法律约束力,主要用于记录双方的初步共识。该文件有助于规范合作流程,减少后续合作中的误解,为印刷项目的顺利开展提供前期保障。

印刷合作意向协议书是一份用于明确双方在印刷项目合作中的初步意向和基本条款的文件。该协议书通常由印刷服务提供商与客户共同签署,旨在为后续正式合同的签订奠定基础。协议内容一般包括合作范围、印刷要求、预估价格、交货时间、付款方式等关键条款,同时可能涉及保密义务和知识产权保护等内容。签署此协议书表明双方有意向开展合作,但通常不具备正式合同的法律约束力,主要用于记录双方的初步共识。该文件有助于规范合作流程,减少后续合作中的误解,为印刷项目的顺利开展提供前期保障。
