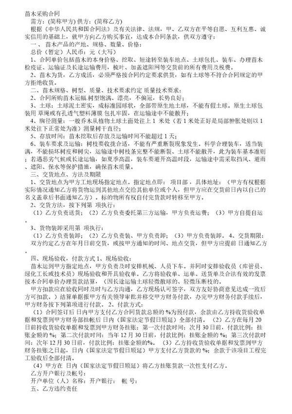
苗木供货合同范本是用于规范苗木买卖双方权利义务的法律文件。该合同明确约定了苗木的品种、规格、数量、价格、交货时间、验收标准、付款方式以及违约责任等关键条款,确保交易过程合法合规。合同范本为买卖双方提供了清晰的交易框架,有助于减少纠纷,保障双方权益。适用于园林工程、绿化项目等需要采购苗木的场合。

苗木供货合同范本是用于规范苗木买卖双方权利义务的法律文件。该合同明确约定了苗木的品种、规格、数量、价格、交货时间、验收标准、付款方式以及违约责任等关键条款,确保交易过程合法合规。合同范本为买卖双方提供了清晰的交易框架,有助于减少纠纷,保障双方权益。适用于园林工程、绿化项目等需要采购苗木的场合。
