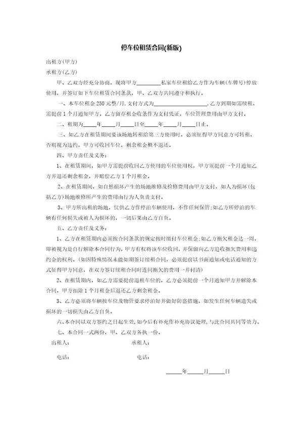
本合同为停车位租赁协议(新版),旨在明确出租方与承租方在停车位租赁过程中的权利与义务。合同详细规定了租赁期限、租金支付方式、车位使用权限、双方责任及违约条款等内容,确保租赁过程合法合规,保障双方权益。本合同适用于住宅小区、商业大厦等各类停车位的租赁场景,建议双方在签署前仔细阅读并充分理解条款内容。

本合同为停车位租赁协议(新版),旨在明确出租方与承租方在停车位租赁过程中的权利与义务。合同详细规定了租赁期限、租金支付方式、车位使用权限、双方责任及违约条款等内容,确保租赁过程合法合规,保障双方权益。本合同适用于住宅小区、商业大厦等各类停车位的租赁场景,建议双方在签署前仔细阅读并充分理解条款内容。
