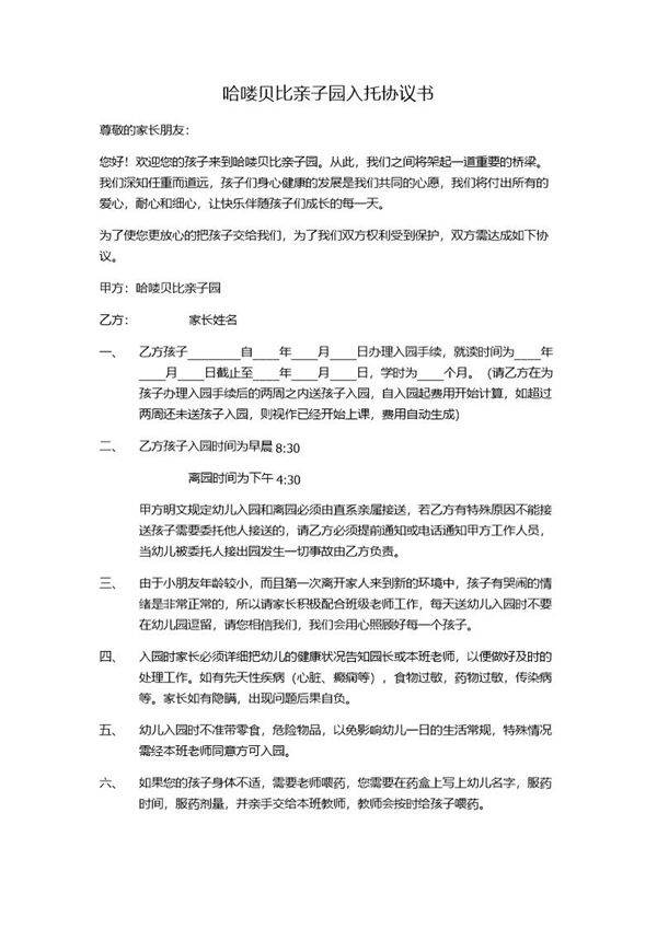
托班入托合同书是家长与托班机构之间签订的重要法律文件,用于明确双方的权利和义务。该合同书通常包含入托时间、费用标准、退费政策、双方责任、安全保障等内容,确保孩子在托班期间的健康与安全得到保障。签订合同前,家长应仔细阅读条款,确认无异议后再签字,以维护自身和孩子的合法权益。
声明:本站为网络服务提供者及网络索引服务平台资源索引自网络/用户分享,如有版权问题,请联系我们删除。