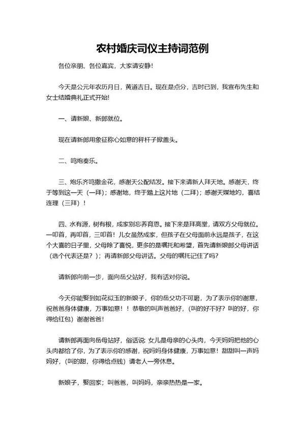
农村婚庆司仪主持词是婚礼仪式中的重要组成部分,它不仅需要符合当地的风俗习惯,还要能够调动现场气氛,让婚礼更加喜庆热闹。一段好的主持词应当简洁明了、通俗易懂,同时充满祝福和欢乐的情感。通常包括开场白、新人介绍、父母感恩、交杯酒、拜堂等环节的串联词,也可以根据实际情况加入一些幽默互动或地方特色的元素,让婚礼更具个性化。以下是一个农村婚庆司仪主持词的范例,供参考使用。

农村婚庆司仪主持词是婚礼仪式中的重要组成部分,它不仅需要符合当地的风俗习惯,还要能够调动现场气氛,让婚礼更加喜庆热闹。一段好的主持词应当简洁明了、通俗易懂,同时充满祝福和欢乐的情感。通常包括开场白、新人介绍、父母感恩、交杯酒、拜堂等环节的串联词,也可以根据实际情况加入一些幽默互动或地方特色的元素,让婚礼更具个性化。以下是一个农村婚庆司仪主持词的范例,供参考使用。

声明:资源收集自网络无法详细核验或存在错误,仅为个人学习参考使用,如侵犯您的权益,请联系我们处理。
不能下载?报告错误