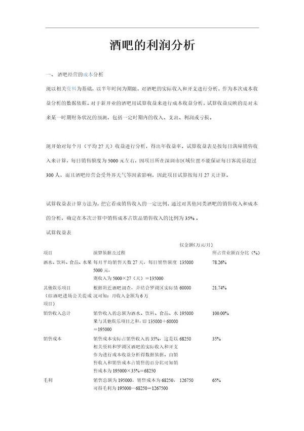
酒吧的利润分析是对酒吧经营过程中各项收入和支出进行系统评估的过程,旨在帮助经营者了解盈利状况、优化成本结构并制定有效的经营策略。通过分析酒水销售、客流量、人均消费、固定成本(如租金、工资)和变动成本(如原材料、促销活动),可以识别高利润产品、评估营销效果并发现潜在的成本节约空间。此外,季节性波动、竞争对手定价和顾客消费习惯也是影响利润的关键因素。定期进行利润分析有助于酒吧提升运营效率,实现可持续盈利。

酒吧的利润分析是对酒吧经营过程中各项收入和支出进行系统评估的过程,旨在帮助经营者了解盈利状况、优化成本结构并制定有效的经营策略。通过分析酒水销售、客流量、人均消费、固定成本(如租金、工资)和变动成本(如原材料、促销活动),可以识别高利润产品、评估营销效果并发现潜在的成本节约空间。此外,季节性波动、竞争对手定价和顾客消费习惯也是影响利润的关键因素。定期进行利润分析有助于酒吧提升运营效率,实现可持续盈利。

声明:资源收集自网络无法详细核验或存在错误,仅为个人学习参考使用,如侵犯您的权益,请联系我们处理。
不能下载?报告错误