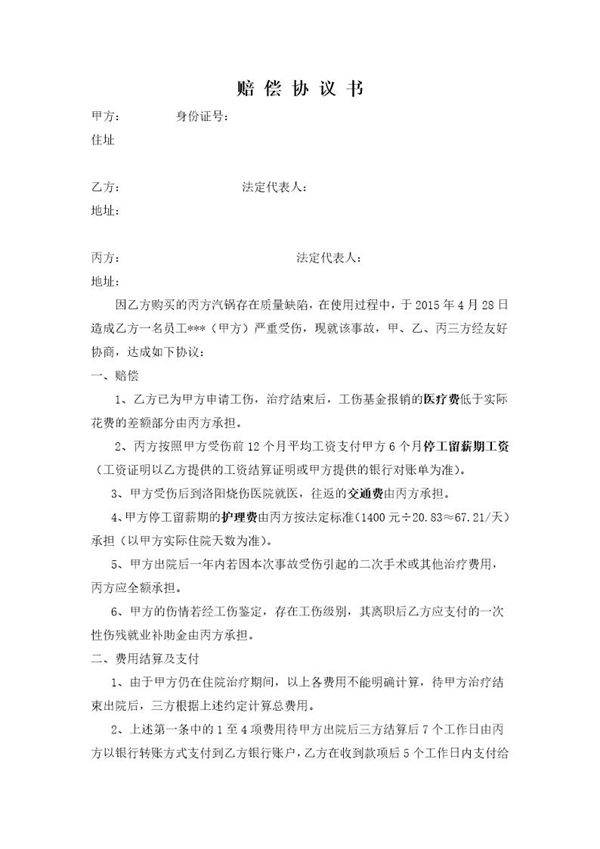
三方工伤赔偿协议简介三方工伤赔偿协议是指在工伤事故发生后,由用人单位、受伤员工及工伤保险经办机构(或保险公司)三方共同签订的赔偿协议。该协议明确了各方的权利和义务,包括赔偿金额、支付方式、医疗费用承担、后续治疗安排等内容,确保受伤员工能够及时获得合理的经济补偿和医疗保障,同时规范用人单位和保险方的责任。协议通常依据《工伤保险条例》及相关法律法规制定,具有法律效力,可避免后续纠纷。签订前建议咨询法律专业人士,确保条款合法合规。

三方工伤赔偿协议简介三方工伤赔偿协议是指在工伤事故发生后,由用人单位、受伤员工及工伤保险经办机构(或保险公司)三方共同签订的赔偿协议。该协议明确了各方的权利和义务,包括赔偿金额、支付方式、医疗费用承担、后续治疗安排等内容,确保受伤员工能够及时获得合理的经济补偿和医疗保障,同时规范用人单位和保险方的责任。协议通常依据《工伤保险条例》及相关法律法规制定,具有法律效力,可避免后续纠纷。签订前建议咨询法律专业人士,确保条款合法合规。

声明:资源收集自网络无法详细核验或存在错误,仅为个人学习参考使用,如侵犯您的权益,请联系我们处理。
不能下载?报告错误