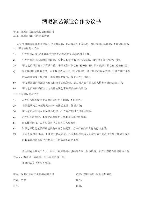
酒吧演艺派遣合作协议书是一份规范演艺人员与酒吧之间合作关系的法律文件。该协议明确了双方的权利和义务,包括演出内容、时间安排、费用结算、违约责任等关键条款,旨在保障合作顺利进行。协议书通常涵盖演出类型、场次安排、薪酬支付方式、双方责任划分等内容,为演艺派遣提供法律依据,避免潜在纠纷。合作双方应在平等自愿的基础上签署本协议,确保演艺活动的合法性和规范性。

酒吧演艺派遣合作协议书是一份规范演艺人员与酒吧之间合作关系的法律文件。该协议明确了双方的权利和义务,包括演出内容、时间安排、费用结算、违约责任等关键条款,旨在保障合作顺利进行。协议书通常涵盖演出类型、场次安排、薪酬支付方式、双方责任划分等内容,为演艺派遣提供法律依据,避免潜在纠纷。合作双方应在平等自愿的基础上签署本协议,确保演艺活动的合法性和规范性。
