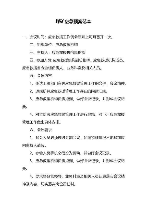
煤矿应急预案范本是针对煤矿企业可能发生的各类突发事件而制定的系统性应急响应计划。该预案旨在规范煤矿企业应急管理工作,明确应急组织体系、职责分工、预警机制、应急响应程序和处置措施,确保在发生事故时能够迅速、有序、高效地开展救援工作,最大限度减少人员伤亡和财产损失。预案内容通常包括应急组织机构设置、危险源辨识与风险评估、预警信息报告程序、应急响应分级标准、现场处置方案、应急保障措施、后期处置及预案演练要求等关键环节,为煤矿安全生产提供重要保障。

煤矿应急预案范本是针对煤矿企业可能发生的各类突发事件而制定的系统性应急响应计划。该预案旨在规范煤矿企业应急管理工作,明确应急组织体系、职责分工、预警机制、应急响应程序和处置措施,确保在发生事故时能够迅速、有序、高效地开展救援工作,最大限度减少人员伤亡和财产损失。预案内容通常包括应急组织机构设置、危险源辨识与风险评估、预警信息报告程序、应急响应分级标准、现场处置方案、应急保障措施、后期处置及预案演练要求等关键环节,为煤矿安全生产提供重要保障。

声明:资源收集自网络无法详细核验或存在错误,仅为个人学习参考使用,如侵犯您的权益,请联系我们处理。
不能下载?报告错误