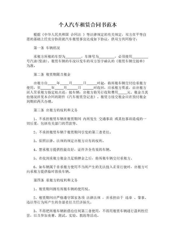
个人汽车租赁合同书是车主与租车人之间就车辆租赁事宜达成一致的法律文件。该合同明确了双方的权利和义务,包括租赁期限、租金支付方式、车辆使用条件、保险责任、违约责任等关键条款。通过签订规范的租赁合同,可以有效保障双方的合法权益,避免日后产生纠纷。本合同范本适用于个人之间的非营运车辆租赁,内容可根据实际情况进行调整,但需符合相关法律法规要求。建议在签订前仔细阅读条款,必要时咨询法律专业人士。

个人汽车租赁合同书是车主与租车人之间就车辆租赁事宜达成一致的法律文件。该合同明确了双方的权利和义务,包括租赁期限、租金支付方式、车辆使用条件、保险责任、违约责任等关键条款。通过签订规范的租赁合同,可以有效保障双方的合法权益,避免日后产生纠纷。本合同范本适用于个人之间的非营运车辆租赁,内容可根据实际情况进行调整,但需符合相关法律法规要求。建议在签订前仔细阅读条款,必要时咨询法律专业人士。

声明:资源收集自网络无法详细核验或存在错误,仅为个人学习参考使用,如侵犯您的权益,请联系我们处理。
不能下载?报告错误