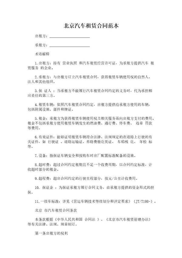
北京汽车租赁合同范本是用于规范北京市内汽车租赁双方权利义务的法律文件。该合同范本通常包含租赁车辆信息、租期、租金及支付方式、双方责任与义务、保险条款、违约责任等内容,旨在保障出租方和承租方的合法权益,减少租赁过程中的纠纷。使用标准合同范本有助于明确双方责任,确保租赁行为合法合规。建议在签署前仔细阅读条款,必要时咨询法律专业人士。

北京汽车租赁合同范本是用于规范北京市内汽车租赁双方权利义务的法律文件。该合同范本通常包含租赁车辆信息、租期、租金及支付方式、双方责任与义务、保险条款、违约责任等内容,旨在保障出租方和承租方的合法权益,减少租赁过程中的纠纷。使用标准合同范本有助于明确双方责任,确保租赁行为合法合规。建议在签署前仔细阅读条款,必要时咨询法律专业人士。
